省人民政府办公厅关于印发2018年政务公开和政务服务工作要点的通知(鄂政办发[2018]31号)
索引号 : 11337514/2019-01833 文 号 : 无
主题分类: 环境监测、保护和治理 发文单位: 湖北省人民政府
名 称: 省人民政府办公厅关于印发2018年政务公开和政务服务工作要点的通知(鄂政办发[2018]31号) 发布日期: 2018年08月29日
有效性: 有效 发文日期: 2018-08-29 17:16:45
湖北省人民政府办公厅文件
鄂政办发[2018]31号
省人民政府办公厅关于印发2018年政务公开和政务服务工作要点的通知
各市、州、县人民政府,省政府各部门:
《2018年政务公开和政务服务工作要点》已经省人民政府同意,现印发给你们,请结合实际认真贯彻落实。
2018年6月24日
2018年政务公开和政务服务工作要点
做好2018年全省政务公开和政务服务工作的总体要求是:全面贯彻党的十九大和十九届二中、三中全会精神,以习近平新时代中国特色社会主义思想为指导,深入贯彻落实党中央、国务院和省委、省政府关于全面推进政务公开和政务服务工作的系列部署,围绕改革、发展、稳定中心工作,以重点领域政府信息公开为抓手,大力推进决策、执行、管理、服务、结果公开(以下简称“五公开”),以公开促落实,以公开促服务,助力打造服务型政府,助力湖北“建成支点、走在前列”。
一、深入做好政务公开解读回应工作
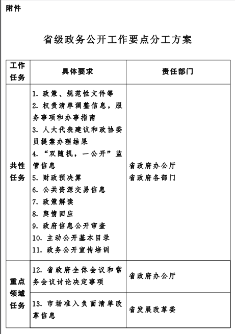
(一)围绕建设法治政府全面推进政务公开。要把公开透明作为政府工作的基本要求,坚持以公开为常态、不公开为例外,政府全体会议和常务会议讨论决定的事项、政府及其部门制定的政策,除依法需要保密的外应及时公开,以公开促进依法行政和政策落地见效,充分保障人民群众的知情权。制定出台涉及公共利益、公众权益的政策文件,要对公开相关信息的责任主体、内容、时效、形式等作出明确规定,使政策执行更加阳光透明。结合政府机构改革和职能调整,及时通过各级政府权责清单集中发布页面等途径公开调整信息,强化对行政权力的制约和监督,推动政府部门依法全面规范履职。根据《关于做好全国人大代表建议和全国政协委员提案办理结果公开工作的通知》(国办发〔2014〕46号)要求,进一步做好各级人大代表建议和政协委员提案办理结果公开,对社会广泛关注、关系国计民生的建议和提案,承办单位原则上要公开答复全文,要发挥各级政府网站信息公开平台的重要作用,集中展示公开的建议和提案办理结果信息,方便公众查阅。积极做好市场准入负面清单信息公开和解读工作,大力推进市场准入负面清单改革信息公开。全面实施“双随机、一公开”监管,多渠道全方位及时公开综合监管和检查执法信息,抽查情况及查处结果录入“省市场主体信用信息共享交换平台”,并通过“国家企业信用信息公示系统”及时向社会公开。
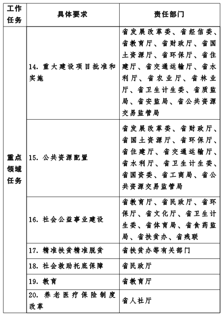
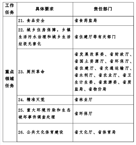
(二)围绕重点领域加大主动公开力度。抓好财政预决算、重大建设项目批准和实施、公共资源配置、社会公益事业建设等领域政府信息公开制度的贯彻落实,各地各部门要按职责做好有关工作。推动市、县两级政府及其部门全面公开财政预决算信息。制定地方政府债务信息公开实施办法。结合实际选取本地本行业社会关注度高的重大建设项目,突出做好招标投标信息、中标结果公示、合同订立及履行情况、农用地转用方案、补充耕地方案、征收土地方案、征地补偿安置方案、竣工等有关信息公开工作。依法做好公共资源交易公告、资格审查结果、交易过程、成交、履约及有关变更信息公开。构建以全国公共资源交易平台为枢纽的全省公共资源交易数据共享平台体系,推动实现公共资源配置全流程政府信息汇集共享和透明化,打造一站式、全时段综合服务平台。进一步推进精准扶贫精准脱贫、社会救助托底保障、教育、养老医疗保险制度改革完善、食品安全、城乡住房保障、乡镇生活污水治理和城乡生活垃圾无害化、厕所革命、精准灭荒、重大环境污染和生态破坏事件调查处理、公共文化体育建设等信息公开,要注重运用技术手段,实现公开的信息可检索、可核查、可利用。重点领域政府信息公开情况要纳入政府信息公开工作年度报告,接受公众监督。
(三)围绕稳定市场预期加强政策解读。牢牢把握推动高质量发展的根本要求,聚焦深入推进供给侧结构性改革、加快建设创新湖北、深化基础性关键领域改革、大力实施乡村振兴战略、扎实推进区域协调发展、积极扩大消费和促进有效投资、推动形成全面开放新格局、提高保障和改善民生水平等重大部署,解读好相关政策措施、执行情况和工作成效,赢得人民群众的理解和支持。各有关部门要加强制度建设,落实信息发布主体责任,主要负责同志要履行好重大政策“第一解读人”职责,通过积极参加新闻发布会、通气会、在线访谈、撰写解读文章等方式,深入解读政策背景、重点任务、后续工作考虑等问题,及时准确传递权威信息和政策意图。对一些专业性较强的政策,牵头起草部门要注重运用客观数据、生动实例等,进行形象化、通俗化解读,把政策解释清楚,避免误解误读。重点抓好防范化解重大风险、精准脱贫、污染防治三大攻坚战相关政策措施的解读工作,密切关注市场预期变化,把握好政策解读的节奏和力度,主动引导舆论,为推动政策落实营造良好环境。
(四)围绕社会重大关切加强舆情回应。全面落实《关于在政务公开工作中进一步做好政务舆情回应处置的通知》(鄂政办发〔2016〕86号)精神,切实增强舆情风险防控意识,密切监测收集苗头性舆情,特别是涉及经济社会重大政策、影响党和政府公信力、冲击道德底线等方面的政务舆情,做到及时预警、科学研判、妥善处置、有效回应。做好就学就医、住房保障、安全生产、防灾减灾救灾、食品药品安全、养老服务等民生方面的热点舆情回应,准确把握社会情绪,讲清楚问题成因、加拿大28的解决方案和制约因素等,更好引导社会预期。建立完善与宣传、网信、公安、通信管理等部门的快速反应和协调联动机制,加强与新闻媒体的沟通联系,提高政务舆情回应的主动性、针对性、有效性。稳妥做好突发事件舆情回应工作,及时准确发布权威信息。开展政务舆情应对工作效果评估,建立问责制度,对重大政务舆情处置不得力、回应不妥当、报告不及时的涉事责任单位及相关责任人员,要予以通报批评或约谈整改。
二、着力提升政务服务工作实效
(五)推进网上办事服务公开。按照“一网覆盖、一次办好”的总体要求,进一步深化“互联网放管服”改革,2018年底全省政务服务“一张网”实现省、市、县三级联通,武汉、襄阳、宜昌、十堰、荆州、荆门等试点地方延伸到乡村。全面推进各地各部门行政职权和服务事项网上公开、网上申请、网上办理,统一事项要素,优化服务流程,强化服务监管,做到权责清单信息公开化、流程标准化、运行数字化、办理网络化,让群众办事更明白、更便捷。各部门自建办事服务平台的对外服务功能整合融入湖北政务服务网,所涉系统及数据库与全省政务服务“一张网”深度对接联通,实现数据互通、信息共享,实时、全量向湖北政务服务网推送办件数据。推进统一身份认证、电子证照和信息资源共享在网上政务服务平台中的应用,尽快实现政务信息共享共用、证明要件后台统一核验。完善政府网站的网民留言受理、转办及反馈机制,做好网民留言处理,畅通网民与政府间的有序互动。
(六)提升实体政务大厅服务能力。加强各级实体政务服务大厅建设管理,推动线下线上融合,统筹服务资源,统一服务标准,强化部门协调,逐步实现省内“无差异、均等化”服务,群众和企业必须到现场办理的事项力争“只进一扇门”“最多跑一次”。推广“一窗受理、并行办理”模式,实行统一受理、一表填报、后台分办,通过精简办事程序、减少办事环节、缩短办理时间,提高办事事项中即来即办事项的比例。加强实体政务大厅软硬件设施配备,优化力量配置,做好人员、设施、经费保障,结合群众办事需求灵活设立综合窗口,避免不同服务窗口“冷热不均”现象。建立完善激励约束制度,加强工作人员管理,严肃纪律作风,规范服务行为,切实提高服务质量和效率。加强乡镇(街道)、村(社区)便民服务网点建设,完善服务体系,实现政务服务事项就近能办、同城通办、异地可办。
(七)优化审批办事服务。开展办事服务信息专项检查,重点检查公开的办事服务信息是否准确规范、与实际工作是否一致等。清理并公开群众和企业办事需要提供的各类证照、证明材料,没有法律法规依据的一律取消。进一步规范和完善办事指南,办事指南之外不得增加其他要求;办事条件发生变化的事项,应在完成审批程序后1个工作日内公开变更后的相关信息和具体实施时间。实行网上办事大厅与实体政务大厅办事服务信息同源管理,做到指南信息、咨询答疑统一口径,确保线上线下政务服务信息准确一致。推动放宽市场准入,优化企业投资项目审批流程,简化审批程序,减少审批环节,企业开办时间再减少一半,项目审批时间再减少一半,并清晰准确公开办理流程、审批时限。
三、着力推进政务公开和政务服务平台建设
(八)强化政府网站建设管理。认真落实《政府网站发展指引》(国办发〔2017〕47号)要求,优化考评体系,继续做好常态化抽查通报,不断提高政府网站管理服务水平。加强政府网站内容建设,丰富信息资源,强化信息搜索、办事服务等功能。严格政府网站开办整合流程,规范政府网站名称和域名管理。大力推进政府网站建设集约化,建立健全站点建设、内容发布、组织保障等体制机制。推进政府网站部署互联网协议第六版(ipv6),要在年内完成省级政府门户网站相关改造工作,新建的政府网站要全面支持互联网协议第六版。组织开展公共信息资源开放试点工作,依托政府网站集中统一开放政府数据,探索制定相关标准规范,形成可复制可推广的经验做法。完善政府网站安全保障机制,做好防攻击、防篡改、防病毒等工作。建立健全政府网站用户信息保护制度,确保用户信息安全。
(九)用好“两微一端”新平台。充分发挥政务微博、微信、移动客户端灵活便捷的优势,做好信息发布、政策解读和办事服务工作,进一步增强公开实效,提升服务水平。按照“谁开设、谁管理”的原则,落实主体责任,严格内容审查把关,不得发布与政府职能没有直接关联的信息,信息发布失当、造成不良影响的要及时整改。加强“两微一端”日常监管和维护,对维护能力差、关注用户少的可关停整合。
(十)整合各类政务热线电话。推进解决政务服务热线号码过多、接通率低、缺乏统一管理、办事咨询不方便等问题,各市、州、县要充分利用现有“12345”热线等服务平台资源,加快整合政府部门和具有公共服务职能的企事业单位对社会公布的各类咨询、求助、投诉、建议等热线电话,建立完善“一号对外、集中受理、分类处置、各方联动、限时办结、评价考核”的工作机制,推动整合建立统一的热线服务平台,积极为群众提供信息政策咨询、社会管理服务和便民利民服务,更好地满足企业及办事群众的需求。除紧急类热线和专业性强、集成度高、咨询服务量大确需保留的热线外,其他热线原则上要整合到统一的热线平台,实行集中管理、统一受理、按责转办、限时办结,力争做到“一号对外、一站式服务”。强化政务服务热线的日常值守和督办考核,不断提高热线服务的质量和水平。
(十一)规范有序开展政府公报工作。按照《国务院办公厅关于做好政府公报工作的通知》(国办发〔2018〕22号)要求,在办好政府公报纸质版的基础上,通过本级政府门户网站同步发布电子版,推进政府公报数据库建设,有序开放政府公报数据。完善政府部门为本级政府公报提供文件工作机制,相关工作情况纳入政务公开工作年度考核。推行政府及其所属部门主动公开文件由本级政府公报统一发布制度。
四、着力做好政务公开和政务服务保障工作
(十二)加强政府信息公开审查工作。政府信息公开前要依法依规严格审查,特别要做好对公开内容表述、公开时机、公开方式的研判,避免发生信息发布失信、影响社会稳定等问题。要依法保护好个人隐私,除惩戒公示、强制性信息披露外,对于其他涉及个人隐私的政府信息,公开时要去标识化处理,选择恰当的方式和范围。
(十三)大力推进主动公开基本目录制度。2018年底前,省级政府部门要根据部门职责任务,参照国家相关部委主动公开基本目录,积极编制发布本部门主动公开基本目录,实行系统垂直管理的部门,还要编制发布本系统主动公开基本目录。基本目录应包括公开类别、公开事项、公开内容、责任单位等信息,编制发布后要及时报送省政府办公厅,并通过省政府门户网站集中发布。各市(州)政府也要部署主动公开基本目录编制工作。目录编制要充分体现“五公开”、政策解读、舆情回应、公众参与等要求。
(十四)建立健全公共企事业单位信息公开制度。省级教育、生态环境、文化和旅游、医疗卫生健康、住房保障、人力资源和社会保障、社会救助和社会福利、供水供电供气供热、公共交通等主管部门要组织所属公共企事业单位编制公开事项目录,通过本部门网站与本部门主动公开基本目录同步发布。各市、州、县政府要督促有关部门积极履行监管职责,加强分类指导,组织编制公共企事业单位公开事项目录,建立完善公开考核、评议、责任追究和监督检查具体办法,切实推进公共企事业单位信息公开工作。
(十五)不断完善依申请公开工作规范。根据《中华人民共和国政府信息公开条例》,制定政府信息公开依申请公开工作规范,进一步规范依申请公开工作,建立健全接收、登记、办理、答复等流程,依法保障公民、法人和其他组织获取政府信息的权利。
(十六)积极开展政务公开和政务服务的宣传培训。贯彻落实修订出台的《中华人民共和国政府信息公开条例》,积极组织开展宣传培训工作。各地各部门要调整完善相关配套措施,严格落实新条例各项规定,做好衔接过渡工作。要对照新条例要求全面梳理应当主动公开的政府信息,未公开的要及时向社会公开。结合条例实施10周年和全省政务服务“一张网”建设工作,组织开展形式多样的宣传活动,全力做好政务公开和政务服务工作。
各地各部门要高度重视本要点部署的各项任务,结合实际提出具体措施,认真抓好落实,防止简单地以文件落实文件。加强政务公开和政务服务能力建设,围绕贯彻落实新条例、政策解读、政务舆情回应等,抓好业务培训,提升服务能力和质效。加强政务公开和政务服务督促检查与考核评估,强化对政策解读、政务舆情回应、政务服务“一张网”建设、主要负责同志研究部署政务公开和政务服务工作等情况的考核评估,考核评估结果纳入省政府目标绩效考核和法治湖北建设考核。



原文链接:http://www.hubei.gov.cn/govfile/ezbf/201807/t20180705_1307882.shtml


